Perform a Parameter Sweep with Simba Python Library
When doing a transient, AC, or DC sweep analysis, a parametric sweep can be used to move a parameter across a range of values. A voltage or current source, temperature or a model parameter are examples of variables that may be changed.
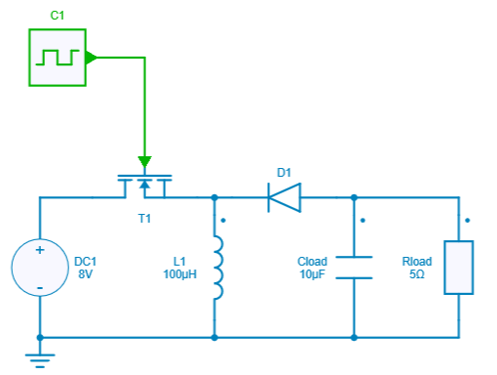
This example proposes a sweep of the duty cycle of a buck boost conveter for a transient analysis.
The circuit model is directly loaded from the collection of design examples.

The script uses a for loop to scan 30 values of the duty cycle between 0 and 0.9. At each simulation the average value of the output voltage (in steady state) is computed and store in a python list.
Then the average value of the ouptut voltage depending on this duty cycle variation is displayed.
