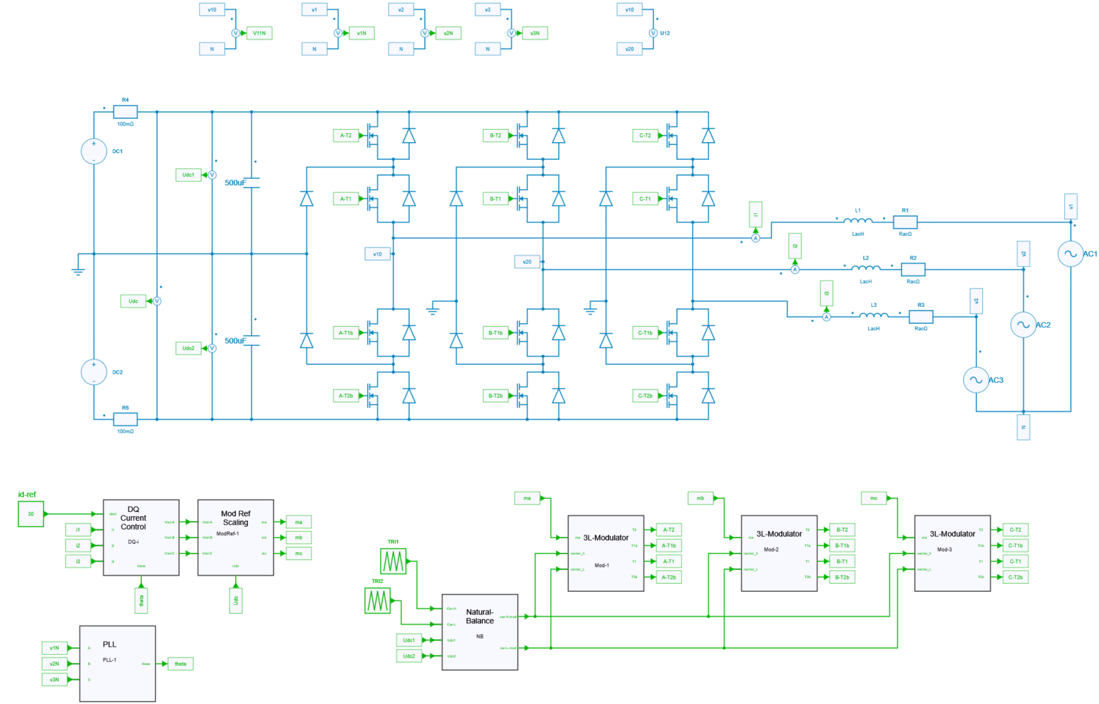
Three-phase NPC inverter with DQ current control
This example shows a three-phase grid-tied NPC inverter whihc can be used to connect PV solar panels or batteries. It implements a symmetrical PWM with a balancing method of the DC bus capacitor voltages.
- an AC voltage of 400 V,
- a DC voltage of 800 V,
- a power around 15 kW.

Control
Current control is achieved using a DQ control with:
- a measure of the phase currents,
- a DQ transformation where the angle is extracted from a Phase-Locked Loop,
- a PI controller which drives the output voltages of the inverter,
so that the phase currents track their reference values which come from the d-axis current reference.
PWM modulation
A classic symmetrical modulation is used here with a simple natural balancing method of the DC bus capacitor voltages.
Indeed, with carrier-based modulations, each of the two carriers can be related to its corresponding half DC bus voltage. Therefore, if the amplitude of the carriers is changed to reflect the effective voltage, the utilization of the DC link is changed 1. This is shown in the picture below:

The proportion of each upper and lower half DC voltages regarding the ideal half DC voltage is calculated to proportionally move up (or down) the positive carrier (or the negative carrier) as shown in the expression below for the positive carrier:
This is performed with the control schematic which is inside the control subcircuit natural balancing described below:

Inner current control loop & Phase Lock Loop
The DQ current control and the Phase Lock Loop (PLL) are detailed in the example of the 3-phase PFC rectifier.
Simulation
The results below show the AC currents, the single-phase voltage V_{1N}, the phase-phase voltage U_{12} and the DC bus voltages.




References
-
W. Kołomyjski, “Modulation Strategies for Three-level PWM Converter-fed Induction Machine Drives”, PhD Thesis, Warsaw University of Technology, 2009 ↩